Ds-Seq: an integrated pipeline for in silico small RNA sequence analysis for host-pathogen interaction studies
DOI:
https://doi.org/10.14806/ej.29.0.1037Keywords:
Plant – pathogen interaction, Workflow, Next Generation Sequencing (NGS), small RNAs, Docker, RNA-SeqAbstract
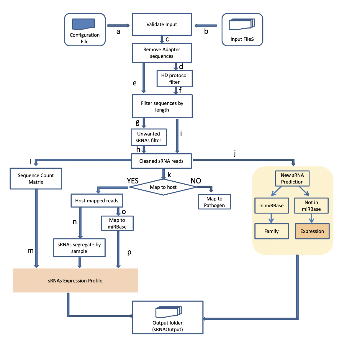
Plant-pathogen interactions activate molecular activities wherein the host defends the pathogen while the pathogen tries to suppress the plant response. Small RNAs (sRNAs) mediate major mechanisms, including post-transcriptional gene silencing, histone modification and DNA methylation by which plants respond to the presence of pathogens. Genome-wide profiling of host and pathogen sRNAs is therefore pivotal to uncovering the mechanisms underlying the host-pathogen interaction and mechanisms for host resistance. sRNA high throughput sequencing (HTS) data analysis often involves multiple stages/tools. Most necessary tools are accessible only through the command line, making it challenging for those without a high level of Unix/Linux skills. Furthermore, installation of some of these tools may become difficult due to dependencies and software version compatibility. We have developed an integrated open-source pipeline, Ds-Seq, for end-to-end in silico analysis of sRNA HTS data with improved reproducibility. The pipeline combines in-house scripts and public tools in a shell script, which can be invoked with a single command. The pipeline's usefulness has been demonstrated with testing on publicly available and published data from independent sRNA-seq datasets of host-pathogen interaction studies. Ds-Seq is available on GitHub, while a Docker image can be obtained from the Docker hub.
Availability: Ds-Seq is freely available from the GitHub repository at https://github.com/CEPHAS-01/small-RNASeq.ngs and Docker hub with ID cephas/ds-seq (https://hub.docker.com/r/cephas/ds-seq).
Additional Files
Published
Issue
Section
License
Authors who publish with this journal agree to the following terms:- Authors retain copyright and grant the journal right of first publication with the work simultaneously licensed under a Creative Commons Attribution License that allows others to share the work with an acknowledgement of the work's authorship and initial publication in this journal.
- Authors are able to enter into separate, additional contractual arrangements for the non-exclusive distribution of the journal's published version of the work (e.g., post it to an institutional repository or publish it in a book), with an acknowledgement of its initial publication in this journal.
- Authors are permitted and encouraged to post their work online (e.g., in institutional repositories or on their website) prior to and during the submission process, as it can lead to productive exchanges, as well as earlier and greater citation of published work (See The Effect of Open Access).